太阳集团tyc151cc
suncitygroup太阳成集团官网
首页
太阳概况
学院简介
现任领导
机构设置
荣誉成果
党建在线
党建工作
文化传承
学团风采
军士生教育
航海教育
船员培训
教学科研
质量管理
教研科研
技能大赛
社会服务
省科普教育基地
船员培训项目
军事拓展项目
太阳成集团
航海类专业招生
军士生专业招生
准船员安置
军士生入伍
国际交流
suncitygroup太阳成集团官网
首页
太阳概况
学院简介
现任领导
机构设置
荣誉成果
党建在线
党建工作
文化传承
学团风采
军士生教育
航海教育
船员培训
教学科研
质量管理
教研科研
技能大赛
社会服务
省科普教育基地
船员培训项目
军事拓展项目
太阳成集团
航海类专业招生
军士生专业招生
准船员安置
军士生入伍
国际交流
学团风采
军士生教育
航海教育
船员培训
船员培训
首页
>
学团风采
>
船员培训
>
正文
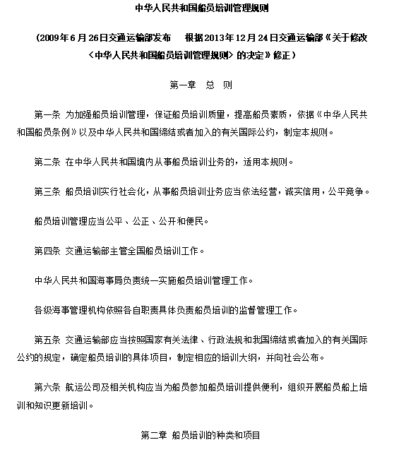
中华人民共和国船员培训管理规则
附件【
中华人民共和国船员培训管理规则.doc
】已下载
次
友情链接:
suncitygroup太阳成集团官网
中国职业技术教育网
中华人民共和国教育部
教育科研计算机网
高等职业技术教育网
山东省教育厅
版权所有:
中国·太阳成集团tyc151cc(suncitygroup)官方网站
地址:
滨州市滨城区黄河十二路919号
联系我们:0543-5088971
官方微信
官方抖音